TOP PAGE へ
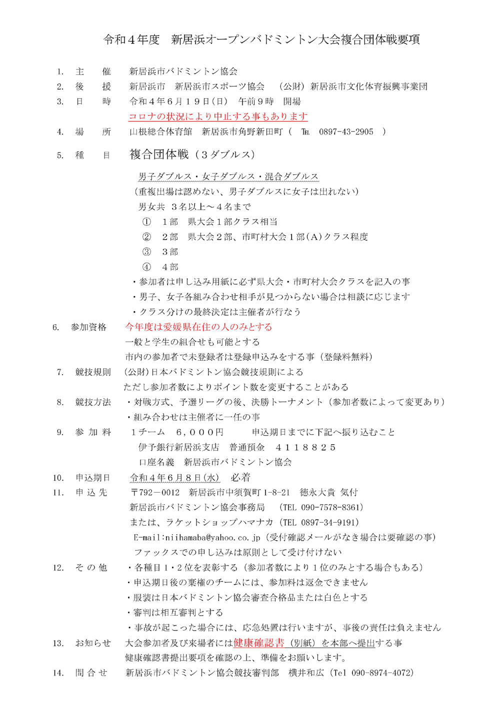
大会要項
【本大会の開催について】
新型コロナウィルス感染拡大防止のため、大会参加者および来場者の方は、健康確認書の提出を求めますので、ご確認の上、準備をお願いいたします。参加資格者は愛媛県内在住の方のみです。ご注意ください。
また、今後の感染拡大状況によっては中止となる場合があります。中止の際はHPでお知らせ致します。
申し込み後の中止に関しましては、各チームの申込責任者の方に連絡を差し上げます。

    大会参加者および来場者には下記の確認書の提出を求めます。
ご確認の上、準備をお願いいたします。
●健康確認書提出要項
●大会参加健康確認書

申込用紙はこちらへ

TOP PAGE へ
Copyright (C) 2002, Niihama Badminton Association. All rights reserved..